Introducing Workflow Composer: Instantly Generate Dapr Apps from Diagrams
Turn workflow diagrams into Dapr apps in seconds! Workflow Composer generates ready-to-run code from diagrams, in your language of choice. Focus on business logic, not boilerplate.
Bilgin Ibryam
Principal Product Manager
Workflow engines like Dapr solve the hard problem of making applications durable and reliable. However, creating such applications often involves dealing with complex abstractions and writing elaborate code to represent business processes. Translating business requirements consumes significant time and effort, as business logic gets buried in technical implementation details—making durable workflows powerful but time-consuming to implement. That's why we built Workflow Composer—a free tool for instantly generating fully-functioning, Dapr workflow applications directly from business workflow diagrams.
The best way to experience Workflow Composer is to try it yourself. We've provided a gallery full of common workflow patterns and examples you can explore and generate instantly.

Workflow Composer gallery with sample diagrams
Using Workflow Composer is easy:
- Create a workflow diagram using your favourite diagramming tool, or pick one from our gallery
- Upload your diagram to Workflow Composer and select your programming language
- Download the generated Dapr workflow project and run it
We'd love to hear what you think—this is an early release. Share your feedback with us on Diagrid Discord!
What is Workflow Composer?
Workflow Composer is an AI-powered service that transforms workflow diagrams into complete, ready-to-run Dapr Workflow applications. It uses AI to understand the structure and intent of your diagram and maps it to the most suitable Dapr workflow representation. That means you can create diagrams using tools like Excalidraw, draw.io, tldraw, Lucidchart, BPMN.io, or others, using either BPMN-style notation or experimenting with more generic, free-form visual layouts. Alternatively, you can also export diagrams from existing applications and use them to accelerate the migration to Dapr workflows.
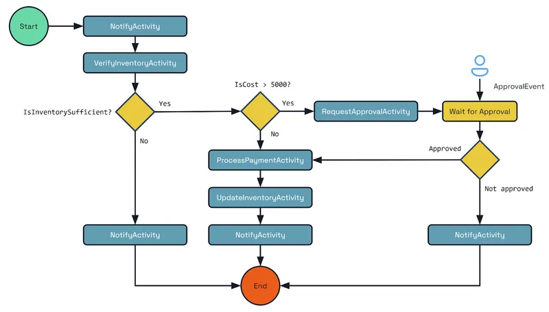
To make it more concrete, let’s consider a typical example: the "Order Processing Workflow" from the Dapr quickstart. This process verifies inventory, checks cost thresholds, and conditionally requests approval before proceeding. Here is the workflow.

Inventory approval process diagram from the Dapr Workflow Quickstart
This simple-looking diagram showcases key Dapr workflow features and patterns: multiple durable activities, task chaining, conditional branching, and external event handling. This is a complex workflow with conditional logic, external approval processes, and multiple notification paths—all of which would require hundreds of lines of code to create activities, connect them, handle error cases, and build the application. Workflow Composer can instantly transform this diagram into runnable code:

Project structure of a generated Java Dapr workflow application
The generated code includes everything needed to run the workflow with Dapr, including:
- Complete workflow definition
- Activity implementations (with placeholders for your business logic)
- Build files and Dapr configurations
- Instructions for running locally and extending the data model
The code is designed for real-world use: it can be imported into your IDE to extend with custom business logic, integrated into your CI/CD pipelines, and managed through your source control systems.
Why Use Workflow Composer?
Workflow Composer helps teams move faster by reducing time spent writing boilerplate code. It considerably speeds up prototyping from scratch or migrations from existing systems using popular workflow patterns, and improves collaboration between domain experts and developers.
Here are a few key differences that make Workflow Composer stand out:
- Notation agnostic: Experiment using any diagramming tool or workflow notation you prefer.
- Language flexibility: Generate code in Python, Java, .NET, JavaScript, or Go.
- Generate in seconds: Go from requirements to a workflow app in seconds.
- Own your code: The generated code is standard Dapr code which you own and can modify.
Keep in mind, this is an early release, and you might encounter a few rough edges. If you see something broken or unexpected, we'd love your feedback on Diagrid Discord!
What’s Coming Next?
Today, Workflow Composer supports conditional branching patterns based on your workflow logic, including sequential and parallel execution, as well as inclusive and exclusive branching using BPMN gateway notations. It handles durable time-based operations like timers and reminders for scheduling long-running processes, waits for and processes external events, and supports infinite processes through the continue-as-new pattern. You can generate workflow code in Python, Java, .NET, JavaScript, or Go.
This is just the beginning. We're actively working on:
- Full Dapr workflow feature support, including resiliency and child workflows
- Support for more complex workflow configurations
- Integration with additional Dapr APIs beyond workflows, such as state, pub/sub, and service invocation
Try It Today
Workflow Composer is free and available now. The best way to experience Workflow Composer is to try it out yourself.
We’ve provided a gallery full of common workflow patterns and examples, documentation, to help you get started quickly. Browse the gallery, pick a sample, generate your app, and see it in action. Give it a try and let us know what you think on Discord.
💡 Tip: When developing Dapr workflows locally, use the Diagrid Dev Dashboard to inspect workflow instance state and execution history.
Ready to Go to Production?
Add durable execution to your AI agents in minutes. Start free, no credit card required.


